Ch 7. PCB Doc에 회로도 불러오기

Pages List
List view
Home
Portfolio
HW
FW
SW
FPGA / Adaptive SoC
Daily
Photo
Etc
 
Ch 7. PCB Doc에 회로도 불러오기

Import Sch to PCB Doc


PCB Doc에 회로도를 불러오는 방법을 알아보자.

 
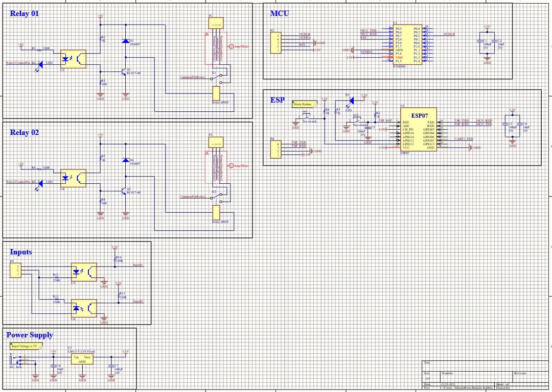
다음과 같이 회로도가 완성되었다면, PCB Doc에서 회로도를 불러와야 한다.
notion image
 
  1. PCB Document를 생성한다.
notion image
 
  1. 회로도를 불러오기 위해 ‘Design’ → ‘Update Schematics in ...’을 클릭한다.
notion image
 
  1. 다음의 그림을 보면, 모든 Part들이 ‘MasterRelayModule.PcbDoc’이라는 문서에 ‘Add’됨을 알 수 있다.
notion image
 
  1. 그리고나서 ’Validate Changes’와 ‘Execute Changes’를 클릭하면, PCB Doc에 Part들의 Footprint가 추가됨을 확인할 수 있다.
notion image