Ch 15. Copper Pour

Pages List
List view
Home
Portfolio
HW
FW
SW
FPGA / Adaptive SoC
Daily
Photo
Etc
 
Ch 15. Copper Pour

Copper Pour


보드 전체에 Copper를 까는 방법을 알아보자.
 
  1. ‘Place’ → ‘Polygon Pour’를 선택한다.
notion image
 
  1. 보드에서 Copper 영역과 Net를 지정하고, Copper Option은 다음과 같이 설정한다.
    1. ① “Pour Over Same Net Polygon Only” 선택
      ② “Remove Dead Copper” 체크
notion image
 
  1. Copper 영역에 대한 상세 설정을 위해, ‘Tools’ → ‘Polygon Pours’ → ‘Polygon Manager’를 선택한다.
notion image
 
  1. 위와 같이 특정 영역에 Copper를 지정하는 것 뿐만 아니라, Board Outline 내부 전체 영역에 대해 Copper를 지정할 수 있다.
    Board Outline에 대한 Copper Polygon 생성을 위해 “New Polygon from … – Board Outline”을 선택한다.
notion image
 
  1. Copper 영역을 지정하면, 이제 Copper와 다른 Object 간의 Clearance 설정을 해주어야 한다.
    (ex. Track, Pad, Via, Copper, Text, Hole)
notion image
 
  1. 다음 그림과 같이, Polygon Manager에서도 Copper의 연결 Net와 Option을 설정할 수 있다.
notion image
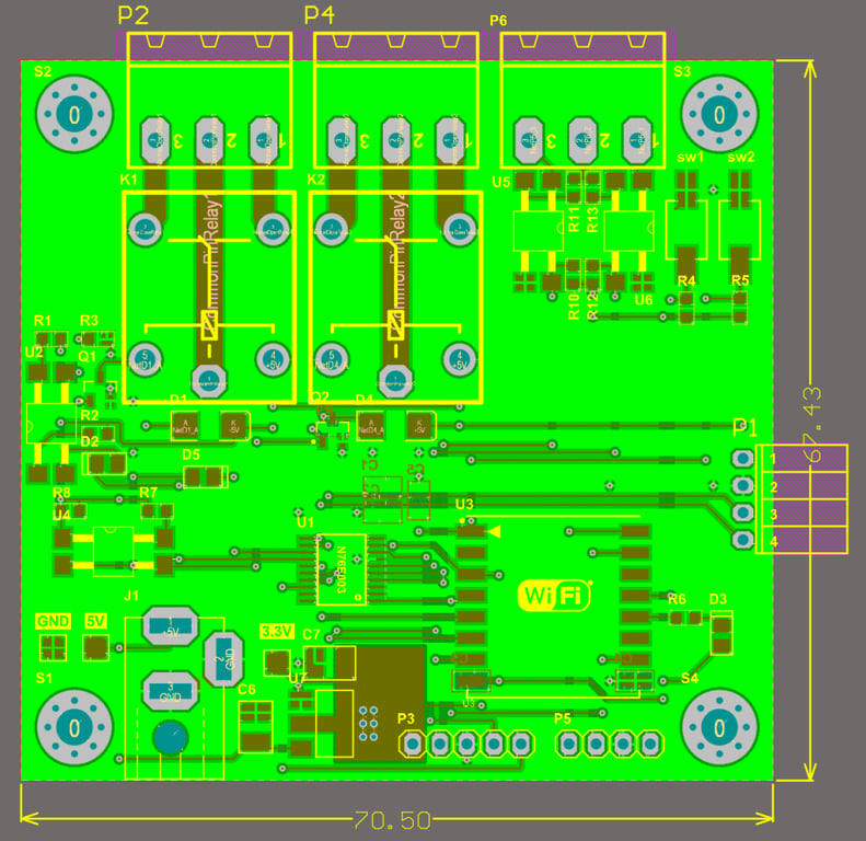
Copper 종류는 ‘Solid’, Option은 ‘Pour Over All Same Net Objects’를 선택하고, ’Remove Dead Copper’를 체크해서, 불필요한 Copper 조각은 제거하도록 한다.
 
Apply 및 OK를 클릭하면, 다음 그림과 같이 Board Outline 내부의 모든 Top Layer에 GND Copper가 깔린다.
(위와 같은 방식으로 Bottom Layer에도 GND Copper를 깔아준다.)
notion image
 
  1. Copper Pour를 보류하고 싶은 경우에는 다음 그림과 같이 설정한다.
notion image
 
그러면 다음과 같이 Copper Polygon이 보이지 않음을 확인할 수 있다. (Copper 보류 상태)
notion image
 
  1. Copper Polygon을 다시 복구하고 싶을 때에는, 다음 그림과 같이 Copper를 Restore하면 된다.
notion image
 
Copper를 Restore하면, 다음 그림과 같이 Copper 전체가 초록색이 되어 버리는데,
notion image
 
보드를 확대해서 더 자세하게 보면, 해당 초록색이 Copper와 다른 Net의 패드 및 비아의 Clearance Violation이 발생했기 때문임을 알 수 있다.
notion image
 
  1. 그래서 Copper를 Restore하면, 항상 Copper Repour를 해주어야 한다.
notion image